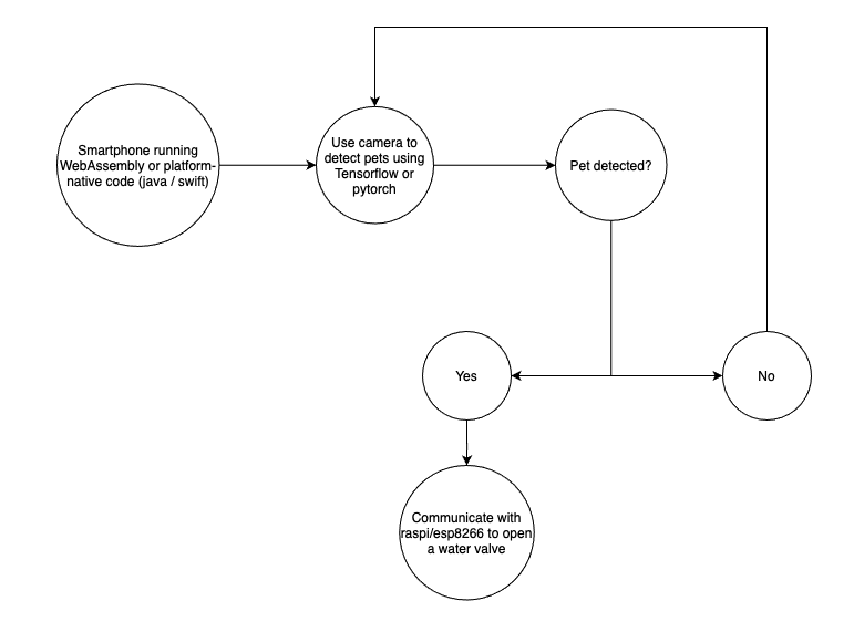
Frontend: Next.JS statically generated website on a CDN.
Embedded hardware: ESP8266 running a server, listening for API calls to open/close a water solenoid.
· Phone with a camera (accessing the frontend)
· ESP8266 microprocessor
· Electronically controlled water solenoid (Amazon: $10.90)
· 3/4 inner diameter water tube (Amazon: $7.99)
· More: TBD
